Big cities tend to have some metro-like transport system. But not all are created equal. These networks came in many sizes and forms: from Copenhagen’s 22 – arranged in two straight lines- stations layout to Paris tangled 303 ones. Recently, Peter Dovak published a beautiful work with 220 metro systems from around the world. There you can observe the wide variety of shapes these networks can take. The historical reasons for these morphologies are equally diverse, and it’s not my intention to explore them now but to explore some rapid method to classify all these networks based solely on Peter images broadly.

Being fully aware of the existing network analysis machinery, I’m avoiding it here, as I only have images. No links, No edges. So let’s keep it simple and conduct some analyses that can discriminate between Copenhagen and Paris in the current format, and that can do it quickly. There are of course tons of image classification tools out there, but as I’m late doing some work on multifractal analysis [here, here and here], I thought on giving it a shot in that direction. Making a long story short, if your object is multifractal, you can’t describe it with a single fractal exponent, but with a range of those. Moreover, one of the main results we can produce to evaluate this feature is the so-called Multifractal Spectrum.
Applying the “standard” generalised dimension method to an image has serious drawbacks related to its particular resolution, and it tends to have high computational and memory costs. Looking for some inspiration at the dark corners of the image analysis realm, I step into something call Wavelet Leaders Multifractal Analysis (WLMF), which is your good all wavelet transformation techniques with a twist. Also, it turned out to be easy to implement and can construct multifractal spectrum in a blink. I will give the full details of this “Quick multifractal classification” or QMC later in another post.
The first step was to separate and transform into a binary image each one of Peter’s 220 pics. A quick ImageJ script just came in hand.

Then, I calculated the multifractal spectrum (using WLMF analysis) for each image (which took around 10 seconds for the whole set) and got the following

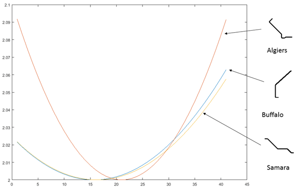
Each line represents the spectrum of a metro system. We found, at least, two significant clusters: One set of concave curves with a minimum at 2, and another one with convex shapes, with their maximum at, again, 2. So guess what the natural form is for a multifractal object? Yeap, concave, and anything convex is either monofractal or non-fractal. This method quickly identifies Paris, Seoul, Mexico City, and so on, as multifractals. Also, as expected, Copenhagen, and all but one single line metros among others as non-multifractals. There you go.


One final plot, two of the old ones, New York and London. Regarding this classification approach, really similar. There were no surprises there. Both evolve as the city changes, more organic than thoroughly planned.

London and New York metro systems…No labels on purpose
So, was it perfect? Hell no. The algorithm has an issue with some systems forming a single cross, like Minsk, Belarus. Their L(h) values are quite narrow, so they could easily be identified either as multifractal or mono/non-fractals. So I got ONE false positive: Nanning, China. Somehow it was classified as multifractal, when is a single line. Still looking what happened.
This classification is just the first step in trying to understand the complex nature of metro systems. It would never tell us if it’s it “good” or “bad” to have a multifractal system instead of a monofractal one. If something, it’s capturing the idea that older systems tend to be more specialised, increasing their complexity, and, in this case, breaking their monofractal nature.